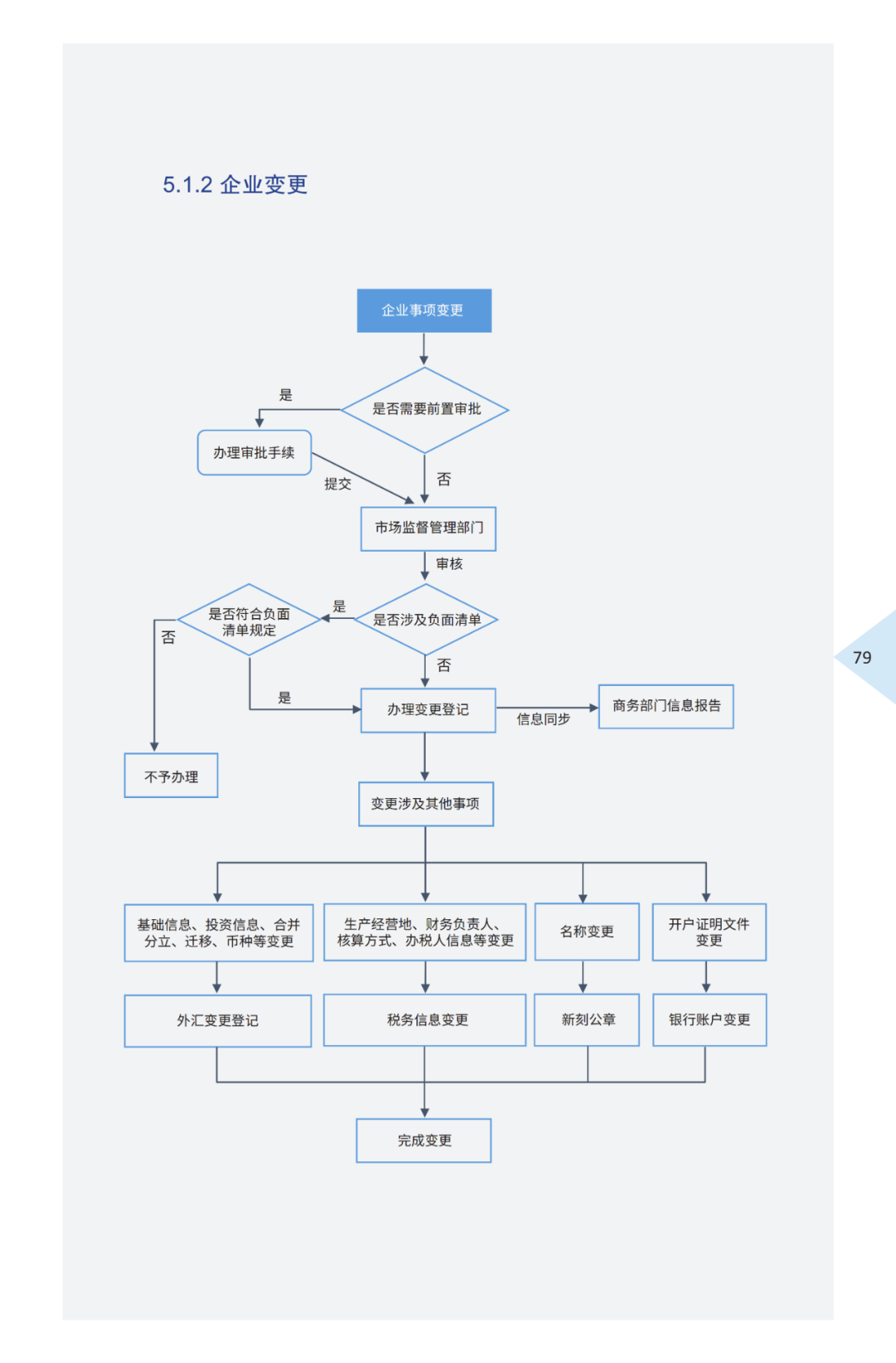
您现在的位置:首页 >> 招商服务 >> 投资指南

商务部:中国外商投资指引(2024版)

发布时间:2024/12/13